潛水泵在日常運行中難免會出現各種問題,為了延長其使用壽命,保證潛水泵及關聯系統的正常運行,每年至少要對潛水泵及其控制系統進行一次全面維護保養。今天我們來了解下影響潛水泵運行的一些主要因素、潛水泵日常維護保養要點以及常見故障和排除方法。
1、影響潛水泵運行的主要因素
一般情況下,影響潛水泵正常運行的主要因素有以下幾點:
1. 漏電問題。潛水泵,顧名思義,是機泵一體沒入水中工作的,所以漏電問題是影響潛水泵正常運行的重要因素之一。
2. 堵轉。潛水泵堵轉時,定子繞組上將產生 5~7 倍于正常滿載電流的堵轉電流,若無相應保護措施,潛水泵很快會燒毀。造成潛水泵堵轉的原因很多,如葉輪卡住、機械密封碎片卡軸、污物纏繞等。
3. 電源電壓過低或頻率太低。
4. 磨損和銹蝕。磨損將大大降低電泵性能,流量、揚程及效率均隨之降低,葉輪與泵蓋銹住了還將引起堵轉。潛水泵零件的銹蝕不僅會影響水泵的性能,而且會縮短使用壽命。
5. 電纜線破裂、折斷。電纜線破裂、折斷不僅容易造成觸電事故,而且水泵運行時極有可能處于兩相工作的狀態,既不出水又易損壞電動機。
2、潛水泵使用前準備工作
1. 檢查電纜線有無破裂、折斷現象。使用前既要觀察電纜線的外觀,又要用萬用表或兆歐表檢查電纜線是否通路。電纜出線處不得有漏油現象。
2. 新泵使用前或長期放置的備用泵啟動之前,應用兆歐表測量定子對外殼的絕緣不低于1兆歐姆,否則應對電機繞組進行烘干處理提高絕緣等級。
3. 檢查潛水電泵是否漏油。潛水電泵的可能漏油途徑有電纜接線處、密封室加油螺釘處的密封及密封處O形封環。檢查時要確定是否真漏油。造成加油螺釘處漏油的原因是螺釘沒旋緊,或是螺釘下面的耐油橡膠襯墊損壞。如果確定O形封環密封處漏油,則多是因為O形封環密封失效,此時需拆開電泵換掉密封環。
4. 長期停用的潛水電泵再次使用前,應盤動葉輪后再行啟動,防止部件銹死啟動不出水而燒壞電動機繞組。
3、潛水泵運行中的注意事項
1. 潛污泵在無水的情況下試運轉時,運轉時間嚴禁超過額定時間。吸水池的容積能保證潛污泵開啟時和運行中水位較高,以確保電機的冷卻效果和避免因水位波動太大造成的頻繁啟動和停機,大中型潛污泵的頻繁啟動對泵的性能影響很大。
2. 當濕度傳感器或溫度傳感器發出報警時,或泵體運轉時振動、噪聲出現異常時;或輸出水量水壓下降、電能消耗顯著上升時,應當立即對潛污泵停機進行檢修。
3. 有些密封不好的潛水泵長期浸泡在水中時,即使不使用,絕緣值也會逐漸下降,*終無法投用,甚至在比連續運轉的潛污泵在水中的工作時間還短的時間內發生絕緣消失現象。因此潛水泵在吸水池內備用有時起不到備用的作用,如果條件許可,可以在池外干式備用,等運行中的某臺潛水泵出現故障時,立即停機提升上來后,將備用泵再放下去。
4. 潛水泵不能過于頻繁開、停,否則將影響潛水泵的使用壽命。潛水泵停止時,管路內的水產生回流,此時立即再啟動則引起電泵啟動時的負載過重,并承受不必要的沖擊載荷;另外,潛水泵過于頻繁開、停將損壞承受沖擊能力較差的零部件,并帶來整個電泵的損壞。
5. 停機后,在電機完全停止運轉前,不能重新啟動。
6. 檢查電泵時必須切斷電源。
7. 潛水泵工作時,不要在附近洗滌物品、游泳或放牲畜下水,以免電泵漏電時發生觸電事故。
4、潛水泵的維護和保養
1. 經常加油,定期換油。潛水電泵每工作1000小時,必須調換一次密封的油,每年調換一次電機內部的油液。對充水式潛水泵還需定期更換上下端蓋、軸承室內的骨架油封和鋰基潤滑油,確保良好的潤滑狀態。對帶有機械密封的小型潛水電泵,必須經常打開密封室加油螺孔加滿潤滑油,使機械密封處于良好的潤滑狀態,使其工作壽命得到充分保證。
2. 及時更換密封盒。如果發現漏入電泵內部的水較多時(正常泄漏量為0.1mL/h),應及時更換密封盒,同時測量電機繞組的絕緣電阻值。若絕緣電阻值低于0.5兆歐時,需進行干燥處理,方法與一般電動機的繞組干燥處理相同。更換密封盒時應注意外徑及軸孔中O形封環的完整性,否則水會大量漏人潛水泵的內部而損壞電機繞組。
3. 經常測量絕緣電阻值。用 500V 或 1000V 的兆歐表測量電泵定子繞組對機殼的絕緣電阻數值,在1兆歐以上者(*低不得小于0.5兆歐)方可使用,否則應進行繞組維修或干燥處理,以確保使用安全性。
4. 合理保管。長期不用時,潛水排污泵不宜長期浸泡在水中,應在于燥通風的室內保管。潛水泵的橡膠電纜保管時要避免太陽光的照射,否則容易老化,表面將產生裂紋,嚴重時將引起絕緣電阻的降低或使水通過電纜護套進入潛水泵的出線盒,造成電源線的相間短路或繞組對地絕緣電阻為零等嚴重后果。
5. 及時進行潛水泵表面的防銹處理。潛水泵使用一年后應根據潛水泵表面的腐蝕情況及時地進行涂漆防銹處理。其內部的涂漆防銹應視泵型和腐蝕情況而定。一般情況下內部充滿油時是不會生銹的,此時內部不必涂漆。
6. 潛水泵每年(或累計運行2500小時)應維護保養一次,內容包括:拆開泵的電動機,對所有部件進行清洗,除去水垢和銹斑,檢查其完好度,及時整修或更換損壞的零部件;更換密封室內和電動機內部的潤滑油;密封室內放出的潤滑油若油質渾濁且水含量超50mL,則需更換整體式密封盒或動、靜密封環。
7. 氣壓試驗。經過檢修的電泵或更換機械密封后,應該以0.2MPa的氣壓試驗檢查各零件止口配合面處O形封環和機械密封的兩道封面是否有漏氣現象,如有漏氣現象必須重新裝配或更換漏氣零部件。
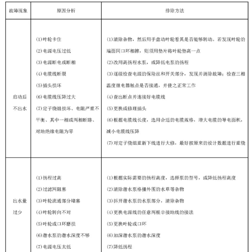
5、常見故障及排除方法
潛水泵常見故障主要是啟動后不出水和出水量少,其原因分析及排除方法詳見下表:

6、總結
潛水泵是污水處理系統中比較常見的設備,在污水處理系統中也扮演著重要的角色,因此要對其進行使用前的全面檢查、運行中的全面維護和保養、發生故障后的全面排查和維修,也是整個污水處理系統運行維護工作的一大重點。



客服1